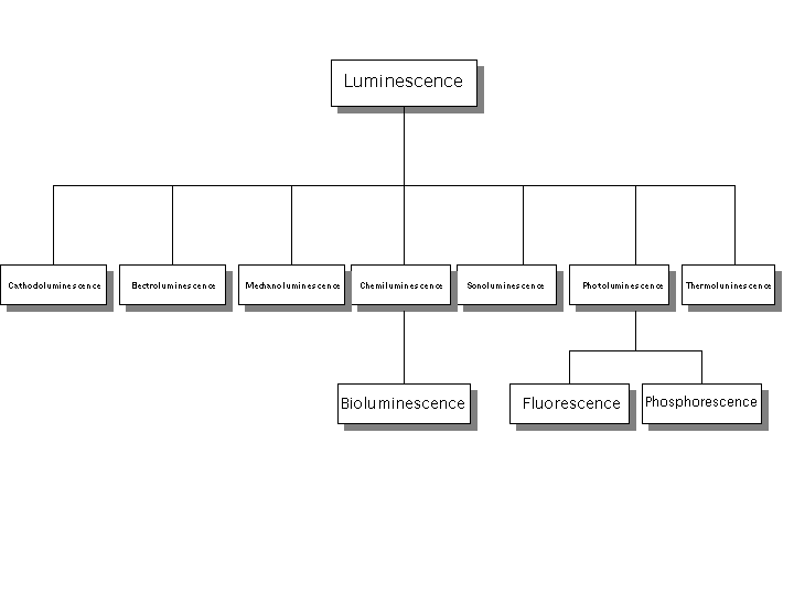
The face of the TV screen or computer monitor is lined with phosphors. The TV screen is slightly phosphorescent in that the the glow disappears rather quickly. When the TV is turned on, the phosphor coating absorbs high-energy electrons that are directed at them by a device inside of the TV. The phosphor releases this energy over time in the form of visible light. This process of light emission is called cathodoluminescence The name comes from cathode rays-a term used about 100 years ago to describe a beam of electrons. Our chart used to classify the different types of luminscence now has been modified to include cathodoluminescence. Refer to the diagram below.

Types of Luminescence